365英国上市(集团)有限公司-Official website
首页
党委教师工作部
部门领导
工作动态
理论学习
师德制度
师德榜样
师德警示
师德举报
人力资源处
部门简介
部门领导
岗位业务导览
通知公告
通知公告
热点新闻
人才招聘
博士后工作
最新通知
流动站介绍
管理条例
党建工作
支部活动
文件学习
政策文件
人事文件
师资文件
社保福利政策
职称评审政策
办事指南
综合人事手续
各类证明办理
职称职级评审
社保业务办理
退休手续
档案借阅
下载专区
综合管理
聘用考核
人才培育
社会保险福利
职称评审
博士后工作
人事档案管理
联系我们
<
>
办事指南
综合人事手续
各类证明办理
职称职级评审
社保业务办理
退休手续
档案借阅
当前位置:
首页
>>
办事指南
>>
综合人事手续
>> 正文
综合人事手续
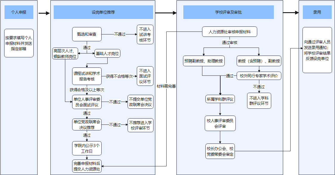
人才引进工作流程图
文章来源:
发布时间:2025-08-01
阅读:次